This is transforming the way working professionals care for their ageing parents, no matter where they are. We understand the challenges faced by busy individuals, whether living abroad or in a different city within India, who want to ensure their parents receive the best possible care.​​

Role
Information Architecture, User Flow, Wire-framing, Visual Design, Interaction Design

Design Process

I have used Double Diamond model to guide projects through a structured approach of diverging to explore and converging to focus, leading to better, user-centered solutions.​​

Portfolio Images
Problem Statement
  • Health Management Challenges
  • Difficulty with Medication Adherence
  • Isolation from Healthcare Providers and Support Systems
  • Need for Health Monitoring
  • Caregiver Involvement
  • Appointment Scheduling Difficulties
Goal/Solutions
  • To develop a user-friendly healthcare application tailored specifically for senior citizens that addresses these challenges with features lik
  • Medication reminders
  • Health monitoring
  • Easy communication with healthcare providers
  • Telemedicine support, and family or caregiver involvement

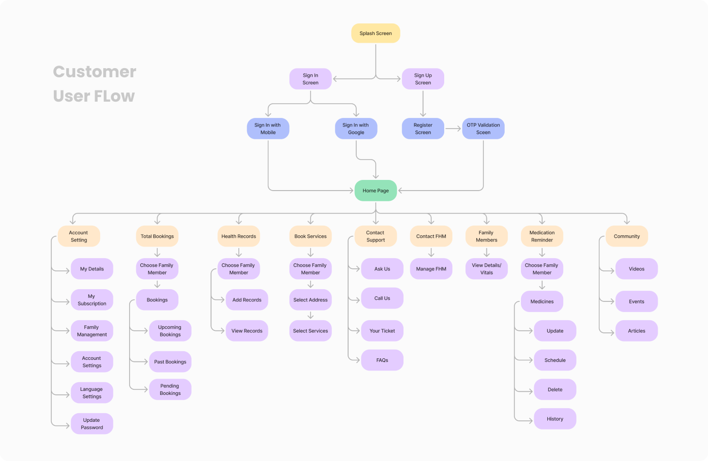
User Flow

This will tracks the user's progression through the interface, focusing on critical interactions, touchpoints, and choices to provide a fluid and user-friendly experience, improving engagement and overall satisfaction.​​

Portfolio Images

Wireframe for
Mobile & Desktop

Portfolio Images
Portfolio Images

Color &
Typograhy

Portfolio Images

UI Design

Portfolio Images
Portfolio Images